I'm wrapping up a "home build" of the MFJ-941EK antenna tuner kit and having trouble getting the wattmeter calibrated. I can't use C4 to get the reflected power reading calibrated down to 0 as is supposed to happen. So now I need to figure out what I got wrong, and to do that it would help to figure out how it's supposed to work in the first place.
[UPDATE: my theory now is that I fried D1 during initial testing and so I'm pursuing a fix for that next. However I'd still appreciate an understanding of this circuit.]
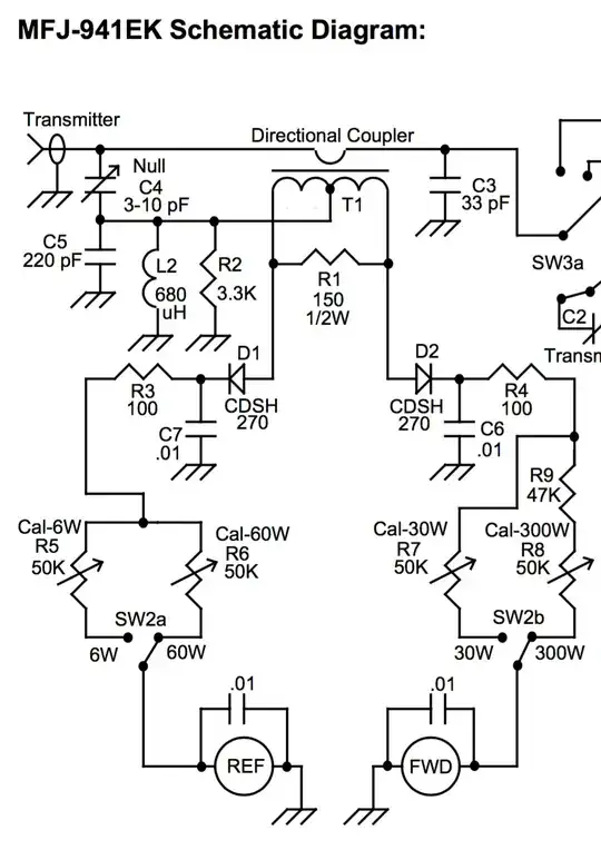
MFJ helpfully provides the full schematic in the kit assembly manual. Here is the meter portion of the circuit. SW3a simply goes to a dummy load during calibration.

The directional coupler transformer is implemented by routing the conductor from the transmitter plug through the middle of a toroid that had the secondary windings on it already.
The bottom half of the circuit seems pretty straightforward. I imagine the diodes D1/D2 are used to "detect" the power (i.e. rectify the RF signal to a DC voltage) on each "output" of the directional coupler and the resistor networks that follow just put it into one of the two selected ranges appropriate for the galvanometers.
But how is the coupler itself working? I've watched How a Directional Coupler in an SWR meter works a few times in the past; the math makes sense but it still's a bit magic to me. And in this circuit, it's a bit more complicated, and there's only one transformer instead of two. What is the purpose of the circuit (C4/C5/L2/R2) off the center tap of the transformer?
Seems like my problem is that I'm getting a voltage to D1 when there's not actually reflected power. The intended solution is that you simply adjust C4 to make that go away — and I can increase/reduce the reading — but I can't zero it out.
This same circuit is also sold as a commercial product, which MFJ calibrates themselves. So I doubt its simply a matter of sometimes needing <3pF or >10pF from the trimcap; that would cause headaches on their factory floor. The trouble is that not knowing how the circuit is supposed to work, it's hard to track down where things are getting thrown off — whether the toroid got messed up, or whether an out-of-spec component could be throwing it, or what!


