Consider a microwave RF source going to an unbalanced coaxial cable, then using a 1:1 balun to feed a dipole/Yagi style antenna. How can I test this 1:1 balun in isolation, independent of the type of balun used?
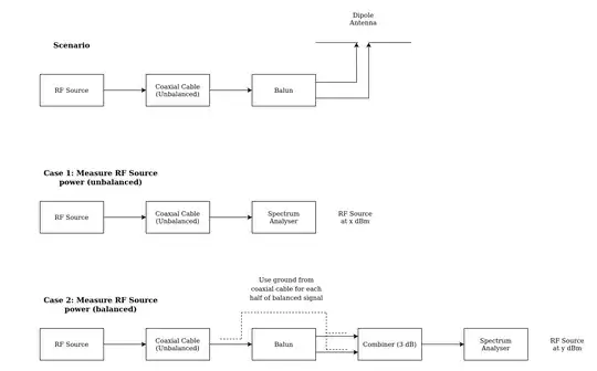
The following diagram shows a proposed test mechanism:
Case 1: Measure the RF power outputted from the coaxial cable, suppose this is x dBm.
Case 2: Apply a balun to turn coaxial cable into 2 halves of a balanced line. Use the coaxial ground to create 2 short transmission lines and feed these into a combiner. If the balun is working as designed, summing the balanced line signals should cancel them out, and y dBm will be at the noise floor. Otherwise I should be able to measure how close to balanced the line is by comparing how low y dBm is relative to x dBm.
At microwave frequencies I expect I will need to use phase-matched cables (or at least the same length of cable for UHF and below) for the 2 paths following the balun.
Does this testing mechanism make sense? Is there a better way to test the function of a generic 1:1 balun?
