1

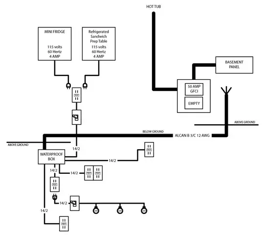
I am building an outdoor kitchen and have Alcan 3/c 12awg insulated and shielded wiring running underground from the house to the outdoor kitchen (This was left over from a previous gas heated hot tub).

All the outlets are in the outdoor kitchen are GFCI's and nothing electrical is hard wired (everything is plugged in to the outlets)

All wiring in the outdoor kitchen is 14/2 wiring.

Do I need to run a GFCI breaker if all the outlets are GFCI?

This post (Do I need both GFCI receptacle and GFCI breaker?) says it is not necessary, but it doesn't cover whether or not the wiring is outdoor

Initially I was thinking that I would split the 3 wire onto 2 smaller GFCI single pole breakers with a common neutral for cost savings on the breakers but this post has said you cannot Connecting 2 GFCI Breakers to 2 Hot Leads and 1 Common

If I don't need a GFCI breaker, would it be better to run one larger 2 pole breaker or 2 smaller single pole breakers?

I also have a hot tub box outside; would it be any difference to connect the feeder wire in that box or in the house?

enter image description here

Ron Myschuk
  • 145
  • 5
  • 1
    Either a breaker or outlet, not both. It is recommended to have the GFCI protection inside the house if possible. Weather usually not kind to outdoor GFCI outlets. If on one circuit usually only need one GFCI outlet to protect the whole circuit. – crip659 Sep 28 '22 at 21:20
  • 2
    With 14 gauge you can only use a 15 amp breaker, you can use two single together, with a handle tie, or a dual breaker, if using 14/3 cable. Will make a MWBC circuit, but they act funny with GFCIs, unless done right. – crip659 Sep 28 '22 at 21:40

1 Answers1

4

I'm a little confused about what your Alcan 3/C cable is. Is it 3-wire including ground, or 3-wire with ground also?

I gather it's #12 aluminum which doesn't bother me if you make a point not to repeat the mistakes of the 1970s:

  • use terminals properly rated for aluminum, such as the Alumiconn (for 1 AL to 1-2 Cu) or ILSCO Mac Block (1 AL to 1-4 Cu). Both of those have bodies made of aluminum. When the lug body is aluminum, it plays well with copper because thermal expansion differences work favorably. Purple wire nuts Do Not Work, they are UL Listed but they fail a lot. Probably because of ...
  • torque the wires to spec with a torque driver (this discovery wasn't even connected with aluminum wires; it was found to cause failures with small copper wires but obviously it fills in the picture of what happened in the 1970s with aluminum).

You cannot blow off ground, especially not in an outdoor kitchen. RMC or IMC (but not EMT) metal conduit underground qualifies as a ground conductor. A ground rod does not! Because that would rely on dirt to carry return current, and it cannot carry enough current to trip the breaker. Instant trip on a 15A breaker requires between 90A and 150A of current, and that's not gonna happen through dirt.

Further, if your cable has a green wire, it cannot be used for anything but ground. Thus, to run a multi-wire branch circuit or MWBC (2 hots 1 neutral) you will need separate black, red and white insulated wires.

GFCI's compare the current on hot(s) vs the current on neutral. They must be equal and opposite (sum to zero if polarity is accounted for). So as you researched, you can't share neutral downstream of a GFCI, as that would throw off neutral. You must use a 2-pole GFCI breaker.

Or you can use a plain breaker and multiple GFCI receptacles.

The benefits to GFCI at the source are: #1 it will protect the enroute cabling from ground faults. And #2 it will keep the GFCI indoors and out of the weather, which is better for GFCI longevity.

On a MWBC, it's your call whether to use a 2-pole plain breaker or two singles, however if you use 2 singles they must be tied with a factory handle-tie not a nail. Having them have independent throws is a code violation and would endanger maintainers.

Harper - Reinstate Monica
  • 300,628
  • 26
  • 286
  • 734
  • thanks for your response, it is 3 wire with a ground (red, black, blue and ground) and I believe it is copper wire. Alcan is the wire manufacturer here in Canada – Ron Myschuk Sep 28 '22 at 22:14
  • Couldn't I run 2 15 amp single breakers (not connected) and then divide the load in the kitchen? some plugs are on this supply and other plugs on the other? – Ron Myschuk Sep 28 '22 at 22:21
  • 1
    @Ron Having the 2 breakers not connected would be a code violation and would endanger maintainers. Other than that, your idea of putting some loads on 1 hot and the other loads on the other hot is fine, since it's exactly what MWBCs are intended for. – Harper - Reinstate Monica Sep 28 '22 at 22:27
  • AIUI, @RonMyschuk, Canadian code follows US code pretty closely, and in the US, Red, Black, and Blue are all HOT colors and, IIUC, you cannot mark one of those wires white and use it as the neutral. I'm sure Harper will correct me if my understanding is wrong... – FreeMan Sep 29 '22 at 14:29